Arrow

Use agency email address as the username, first name as password

HOME

YOUR MARKETING CAREER

Directory

TEMPLATES

SKILL SETS

View full browsing history >>

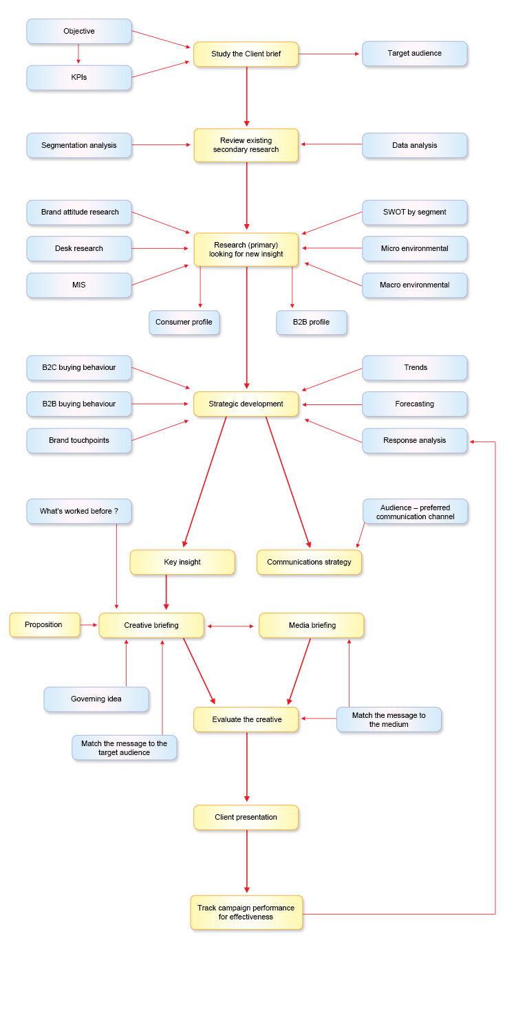
The Account Planning process - in outline

(Note: all boxes are clickable - to continue)

Governing idea Match the message to the target audience Evaluate the creative Client presentation Track campaign performance for effectiveness Audience - preferred communication channel Communications strategy Key insight What's worked before? Proposition Creative briefing Media briefing Consumer profile B2B profile B2C buying behaviour B2B buying behaviour Brand touchpoints Strategic development Forecasting Trends Response analysis Brand attitude research Desk research MIS SWOT by segment Micro environmental Macro environmental Research (primary) looking for new insight Study the Client brief Target audience Review existing secondary research Data analysis Objective KPIs Segmentation analysis Match the message to the medium